查看: 153|回复: 0

承制科技CISP-PTS认证培训开班啦

[复制链接]

2

主题

5

帖子

9

积分

新手上路

Rank: 1

积分
9
发表于 2022-9-22 14:59:00 | 显示全部楼层 |阅读模式
随着《你安全吗?》电视剧的热播,国民的网络安全意识达到一个高度,同时也有渗透测试爱好者对电视剧内的各种技术产生了浓厚的兴趣。不禁有人想问,这种渗透测试技术有专业的机构培训并且能够认证并颁发证书吗?
由中国信息安全测评中心背书的CISP-PTS注册信息安全专业人员渗透测试专家认证就是目前国内认可度很高的一门渗透测试相关认证。该认证要求证书持有者对当前主流渗透测试技术深入掌握,并能熟练应用技术实施渗透测试,受到国内各大安全厂商以及甲方的高度认可。
2022年9月17日,由承制科技组织的CISP-PTS注册信息安全专业人员渗透测试专家认证培训班如期举行。为更好地响应疫情防控政策,本次培训以线上直播的形式进行,共8天线上直播课程。
教务小姐姐全程跟进

承制科技教务老师每次课前都会积极热情的提醒学员上课时间,也会详细解答学员在学习过程中遇到的问题并提供相关的服务。


线上培训考试省时省力

承制科技组织过多次线上培训课程,尤其是对渗透测试领域的课程更是具有丰富的线上培训经验。承制科技一直秉承“教学质量第一”的原则为学员们创造更好的学习环境,CISP-PTS的线上培训以及线上考试能节省学员们大量的时间以及差旅费,受到了学员们一致好评。


根据基础不同全面照顾

在课程学习中老师会根据学员的基础能力对教学进度实时调整。针对基础比较好的学员会进行拓展练习,针对基础薄弱的学员会有“加餐”。


考试经验分享

CISP-PTS考试形式题型变化多端,老师会在课程中强调基础能力并且将各个知识点串联讲解,叮嘱学员们切莫着急,一定要跟着老师的节奏来学习,这样不仅能筑牢技术基础,更能在最后的考试中获得一个理想的成绩。


五湖四海,呼朋唤友

承制科技的线上培训班学员们来自五湖四海,同学们在班级群内不仅可以相约一起参加比赛,也会有同城市的学员相约线下“面基”,促进同窗情谊。


CISP-PTS注册信息安全渗透测试专家认证

开班时间

9月4日、17日、18日、24日、25日
注册信息安全专业人员渗透测试专家CISP-PTS在注册信息安全专业人员渗透测试工程师CISP-PTE的基础上,更加注重培养学习者在渗透测试领域所掌握的知识的广泛度(如更多类型的数据库、中间件所涉及的安全问题),更加强调检验学习者对当前主流渗透测试技术掌握的深入程度和实施过程的专业程度、熟练程度。
课程大纲

高级Web安全

  • HTTP协议分析
  • 注入漏洞
  • XSS漏洞
  • SSRF漏洞
  • CSRF 漏洞
  • 文件处理漏洞
  • 访问控制漏洞
  • 会话管理漏洞
中间件安全

  • Apache安全
  • IIS安全
  • JBoss安全
  • Tomcat安全
  • WebLogic安全
  • websphere安全
操作系统安全

  • Windows操作系统安全
  • Linux操作系统安全
数据库安全

  • MsSQL数据库安全
  • MySQL数据库安全
  • Oracle数据库安全
  • Redis数据库安全
渗透测试

  • 信息收集
  • 漏洞发现
  • 漏洞利用
  • 代码审计
  • 流量分析
  • 内网安全
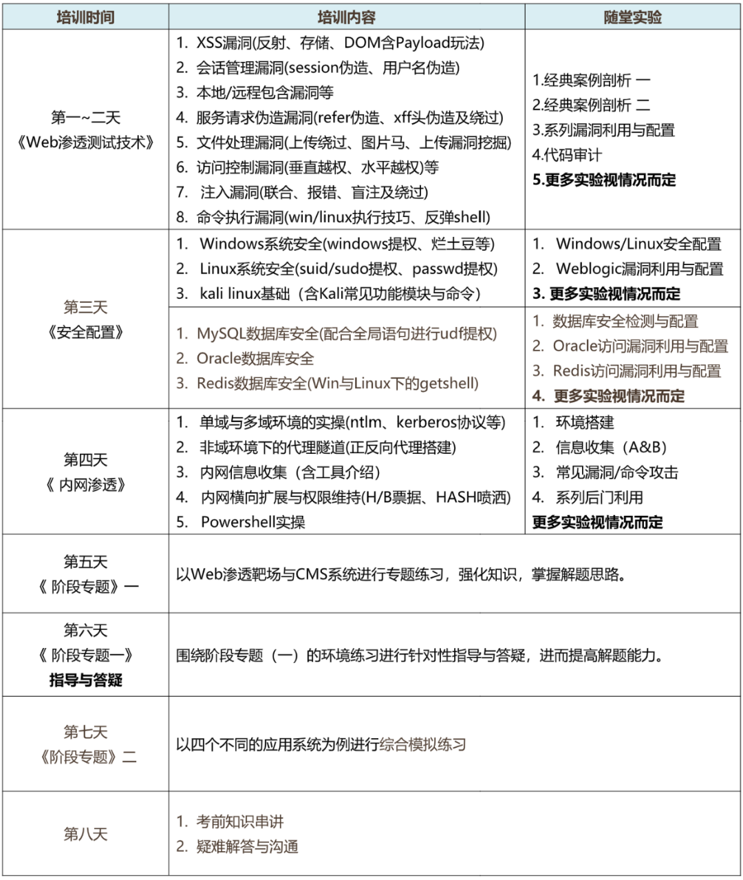
课程表|



承制特色|

承制采用7天线上直播培训课+1天强化辅导课的周末线上培训模式形式,不仅在课程中注重实操,同时会将实操的原理以及基础知识讲解透彻。线上授课的模式可以让学员在不脱产的情况下学完课程,不限制上课次数无限续杯福利可以让学员“学到会”以及“学到精”。
回复

使用道具 举报

您需要登录后才可以回帖 登录 | 立即注册

本版积分规则

快速回复 返回顶部 返回列表